2A直流降压模块:HSY8120B1ABC
概述
HSY8120B1ABC 是⼀个宽电压、⾼效率的直流⾼频开关电源降压稳压器,可提供高达2A的输出电流。该器件采用固定500KHz开关频率的电流模式PWM控制架构,使用少量微型外围元件即可工作(如陶瓷电容和小型电感)。
HSY8120B1ABC采用专有控制方案,轻负载时自动切换到省电模式,具有高效率的工作范围。其OVP(过压保护)功能可保护IC自身及后续系统免受输入电压浪涌影响,支持高达19V的输入电压,是工业级应用(如液晶电视、机顶盒、便携电视等)的理想解决方案。
特性
- 宽输⼊电压范围:4.2V-18V
- 轻负载时具有⾼效的PFM模式
- 可提供2A电流
- ⽆需外部补偿
- 电流模式控制
- 过热保护及⽋压锁定
- 出⾊的负载和线路瞬态
- 采⽤SOT23-6封装
应用领域
• 液晶电视
• 机顶盒
• 便携式电视
典型应用
下图为HSY8120B1ABC的典型应用电路,当输出电压不同时,应选择不同的滤波电容和电感。

关于Ru和Rd的计算,参见应用
引脚配置

引脚描述
| 引脚 | 名称 | 描述 |
|---|---|---|
| 1 | BST | Bootstrap(自举)管脚,使用10nF的电容连接到SW管脚 |
| 2 | GND | 地 |
| 3 | FB | 反馈输入,将输出电压通过电阻分压器连接到FB |
| 4 | EN | 使能引脚。将此引脚设置为高电平可启用,设置为低电平禁用 |
| 5 | VIN | 电源电压。使用 4.7uF电容对GND进行旁路 |
| 6 | SW | 接电感。在SW和输出之间连接电感 |
绝对最大额定值
| IN、SW、EN耐压 | -0.3V~19V |
| BST耐压 | -0.3V~SW+6V |
| FB耐压 | -0.3V~6V |
| 工作温度范围 | -40°C~85°C |
| 存储温度范围 | -55°C~150°C |
| 热阻 | SOT-23-6L封装,θJA 180℃,θJC 90℃ |
| 引线温度(焊接10秒) | 260°C |
| 静电放电人体模型(HBM) | 2KV |
| 静电放电机器模型(MM) | 200V |
电器特性
VIN=12V,VOUT=3.3V,除非另有说明。典型值为TA=25℃。
| 参数 | 条件 | 最小值 | 典型值 | 最大值 | 单位 |
|---|---|---|---|---|---|
| 输入电压范围 | 4.2 | 18 | V | ||
| 输入欠压锁定(UVLO) | 上升,滞后电压=34mV | 4.2 | V | ||
| 输入过压保护(OVP) | 上升,滞后电压=1V | 19 | V | ||
| 输入供电电流 | 当反馈电压VFB=0.65V时 | 700 | uA | ||
| 输入关断电流 | 7 | 14 | uA | ||
| 反馈引脚(FB)电压 | 0.588 | 0.6 | 0.612 | V | |
| 反馈引脚(FB)输入电流 | 0 | 1 | uA | ||
| 开关频率 | 500 | kHz | |||
| 最大占空比 | 99 | % | |||
| 短路打嗝模式时间(开) | 2 | ms | |||
| 短路打嗝模式时间(关) | 6 | ms | |||
| 反馈打嗝阈值 | 0.2 | V | |||
| 高侧开关导通电阻 | 160 | Ω | |||
| 低侧开关导通电阻 | 95 | Ω | |||
| 高侧开关电流限制 | 3.5 | A | |||
| SW引脚漏电流 | IN=SW=12V | 20 | uA | ||
| EN引脚上升阈值 | 1.5 | V | |||
| EN引脚下降阈值 | 1.3 | V | |||
| EN引脚输入电流 | VEN=2V | 1 | uA | ||
| 热关断阈值 | 上升,滞后=40°C | 150 | °C |
典型特征
除非特殊指定,典型值的情况为TA=25℃
输出电压与电流的关系:

效率与输出电流的关系

输出端Iout=0A时的波形(Vin=12V,Vout=3.3V)

输出端Iout=2A时的波形(Vin=12V,Vout=3.3V)

负载瞬态响应 –Iout上升沿1A/1us
Vin=12V, Vout=1.1V, L=2.2uH, Cout=22uFx2, Iout 0.3-1.5A

负载瞬态响应 –Iout下降沿1A/0.2us
Vin=12V, Vout=1.1V, L=2.2uH, Cout=22uFx2, Iout 1.5-0.3A

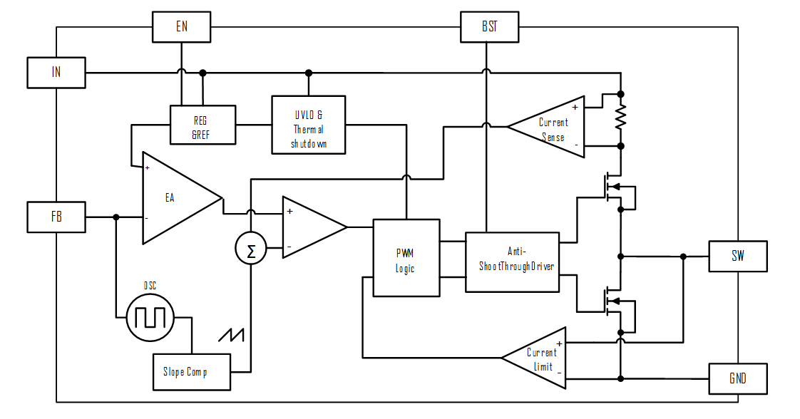
功能框图

功能描述
HSY8120B1ABC是一款同步降压稳压器IC,将PWM控制、顶部和底部开关集成在同一芯片上,以最大限度地减少开关转换损耗和导通,具有输入范围大、效率高的特点,集成了160mΩ高压侧和95mΩ低压侧MOSFET,能够提供高达2A的输出电流。采用PWM电流模式控制方案。误差放大器对 FB信号和内部参考电压之间的误差进行积分,然后将积分器的输出与电流检测信号和斜率补偿斜坡之和进行比较,产生PWM信号,该信号调制功率MOSFET的占空比,实现输出电压的调节。
轻负载运行
通常固定恒频的PWM DC-DC稳压器即使在负载较小时也会一直保持开关状态。当能量通过功率MOSFET来回移动时,由于MOSFET的有限Rdson和寄生电容,功率会丢失。在轻负载时,这种损耗很突出,因此效率非常低。SY8120B1ABC则采用专有的控制方案,通过在轻负载期间使设备进入省电模式来提高在这种情况下的效率,从而扩展高效运行的范围。
开关控制
EN是一个数字控制引脚,用于打开和关闭HSY8120B1ABC,EN设置为高电平时可打开稳压器,设置为低电平时将关闭稳压器。EN脚到GND内部有1MΩ电阻,可在EN悬空时关闭稳压器。可通过上拉电阻或将EN短接到IN,将芯片设置为上电开启。
过流保护和打嗝
HSY8120B1ABC 具备逐周期(cycle-by-cycle)过流限制功能,当电感电流峰值超过设定的电流限值阈值时触发保护。若输出电压持续下降导致反馈电压(FB)低于欠压阈值(0.2V),芯片将进入打嗝模式(hiccup mode)。此时,芯片会立即关闭输出并持续 6ms,随后尝试正常重启 2ms。若 2ms 后 FB 电压仍低于欠压阈值,芯片将再次进入打嗝模式;若 FB 电压恢复至阈值以上,则返回正常工作模式。
过温保护
当芯片结温(junction temperature)升至约 150°C 时,过温保护会关闭输出,使器件冷却。待结温降至约 110°C 时,输出电路将重新启用。根据功耗、热阻(thermal resistance)和环境温度(ambient temperature),过温保护电路可能周期性启停(cycling on and off)。此机制通过限制调节器功耗,防止器件因过热而损坏。
应用
当选择外部输出电压设置模式时,HSY8120B1ABC 通过外部电阻分压器配置其输出电压。输出电压可通过以下公式计算:

VREF =0.6V(典型值,即芯片内部参考电压)
电阻Rd的取值必须在1KΩ到20KΩ之间,Ru可以用下面的公式计算:

PCB布局
对于任何高压降压电路,输入电容必须尽可能靠近芯片的 IN(输入)和 GND(地)引脚,且避免使用过孔。这是因为输入电容的核心作用是:当输入节点因开关动作产生大电流时,确保芯片实际输入的电压不会大幅跌落。

禁用过孔
过孔会引入额外的寄生电感,导致输入电容的高频滤波能力下降,可能引发电压振铃或噪声。
布局建议
- 电容位置:优先使用表贴陶瓷电容,直接跨接在芯片的 IN 和 GND 引脚之间。
- 走线设计:保持电容与芯片引脚的连线尽可能短、宽,以降低环路电感。
- 多层板设计:若必须使用过孔,需确保输入电容的电流环路路径最短(例如通过相邻层铺铜直接连接)。
失效风险
若输入电容布局不当,可能导致:
- 输入电压跌落,触发欠压保护(UVLO)。
- 开关噪声耦合至电源网络,影响系统稳定性。
- 芯片或电容因电流应力过热损坏。